Упр.96 ГДЗ Муравин 7 класс (Алгебра)
Решение #1

Рассмотрим вариант решения задания из учебника Муравин, Муравина 7 класс, Дрофа:
96. Решите задачи, составляя уравнения.
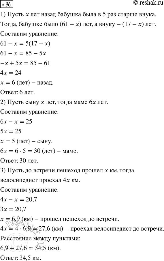
1) Бабушке 61 год, а внуку 17 лет. Сколько лет пазад бабушка была в 5 раз старше внука?
2) Мама в 6 раз старше сына, а сын на 25 лет моложе мамы. Сколько лет маме?
3) Из двух пунктов навстречу друг другу одновременно отправились пешеход и велосипедист. К моменту встречи велосипедист проехал в 4 раза больше, чем прошёл пешеход. Найдите расстояние между пунктами, если известно, что до встречи велосипедист проехал на 20,7 км больше, чем прошёл пешеход.
4) Отец старше сына на 25 лет. Возраст отца относится к возрасту сына как 9 : 4. Сколько лет отцу и сколько лет сыну?
5) В трёх цехах завода работает 2740 человек. Во втором цехе на 140 человек больше, чем в первом, а в третьем цехе — в 2 раза больше, чем во втором. Сколько человек работает в каждом цехе?
6) Турист прошёл маршрут длиной 110 км за три дня. Во второй день он прошёл на 5 км меньше, чем в первый, а в третий день — 3/7 расстояния, пройденного за первые два дня. Сколько километров нрошёл турист за каждый из трёх дней пути?
7) На ферме находятся кролики и куры. У них 3150 ног и 1000 голов. Сколько кроликов и сколько кур на ферме?
8) Как разменять купюру в 100 р. монетами по 5 р. и по 2 р., чтобы оказалось всего 26 монет?
9) В одной из двух одинаковых цистерн содержится 34 т, а в другой — 48 т нефти. Для полной заливки цистерн в одну добавили в 2 раза больше нефти, чем в другую. Сколько нефти добавили в каждую цистерну?
10) На школьной олимпиаде было предложено 20 задач. За каждый правильный ответ участнику начислялось 12 очков, а за неправильный — списывалось 10 очков. Сколько правильных ответов дал участник, набравший 86 очков?
*размещая тексты в комментариях ниже, вы автоматически соглашаетесь с пользовательским соглашением