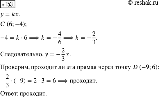
Упр.153 ГДЗ Муравин 7 класс (Алгебра)
Решение #1

Рассмотрим вариант решения задания из учебника Муравин, Муравина 7 класс, Дрофа:
153. Прямая у = kx проходит через точку С(6;-4). Проходит ли эта прямая через точку D(-9;6)?
*размещая тексты в комментариях ниже, вы автоматически соглашаетесь с пользовательским соглашением